全国第十二届残疾人运动会
暨第九届特殊奥林匹克运动会
乒乓球(大众组)比赛
将于9月7日-9日
在广州体育职业技术学院体育馆举行
作为广州赛区首个开赛的残特奥项目
吸引了来自全国各地的
大众组20支队伍
共110名运动员报名参与


测试赛奠定良好基础
赛事承办地广州体育职业技术学院,不仅拥有符合标准的现代化体育场馆设施和丰富的赛事组织经验,对比赛场馆、运动员通道、卫生间等均进行了高标准的无障碍设施升级改造,确保为所有参赛运动员、教练员及观众提供安全、便捷、温馨的环境。


此前,广州体职院已于7月31日-8月1日举行了残特奥会乒乓球测试赛暨2025年广州市残疾人乒乓球邀请赛,对赛事组织、安全保障、医疗保障、志愿服务等全流程进行了有效检验,为即将到来的残特奥会乒乓球(大众组)比赛奠定了良好的基础。

赛前开展临时设施
安装搭建工作联合验收
暨安全应急演练
赛前,单项竞委会组织召开了赛前工作会议
围绕竞赛组织流程、场地设施布置
运动员服务接待
志愿者培训、安全保卫等关键环节
进行深入研究和部署
9月1日下午
广州赛区执委会场馆运行部牵头组织
残特奥会乒乓球(大众组)项目
临时设施安装搭建工作联合验收会
暨安全应急演练活动

验收会后,场馆运行部、残特奥会乒乓球(大众组)项目竞赛委员会联合举办临时设施安全应急演练活动。
应急演练活动设置高处坠落、触电、围栏倾倒、高温中暑等四个演练科目,通过模拟真实突发事件,检验应急流程的熟悉情况、反应速度和联动性,提高各方协调配合与应急处置能力。各参演单位和人员反应迅速、高效联动、处置规范,达到了预期效果。


赛事筹备进入最后冲刺阶段
目前,赛事的各项筹备工作已进入最后冲刺阶段,赛区13个工作处参与赛事筹办工作,各项工作有序推进。55名技术官员顺利入住服务酒店,各省市参赛队伍的接站、入住等有条不紊进行;广州体职院238名赛会志愿者完成注册与岗位匹配;医疗、食品安全防线筑牢,安保、供电、通信、交通等全面保障,通信网络实现全覆盖、赛事宣传氛围凸显,服务保障体系同步完善。



9月5日-6日,抵穗的各省市参赛队伍在场馆内开展赛前适应场地训练,科学调控竞技状态,为即将到来的正式比赛做好充足准备。
一场展现残疾人运动风采与城市人文关怀的乒乓盛会即将精彩上演。我们诚挚邀请广大市民朋友关注赛事、支持运动员,共同见证拼搏与欢乐的时刻,为每一位在赛场上挥洒汗水的选手加油助威!

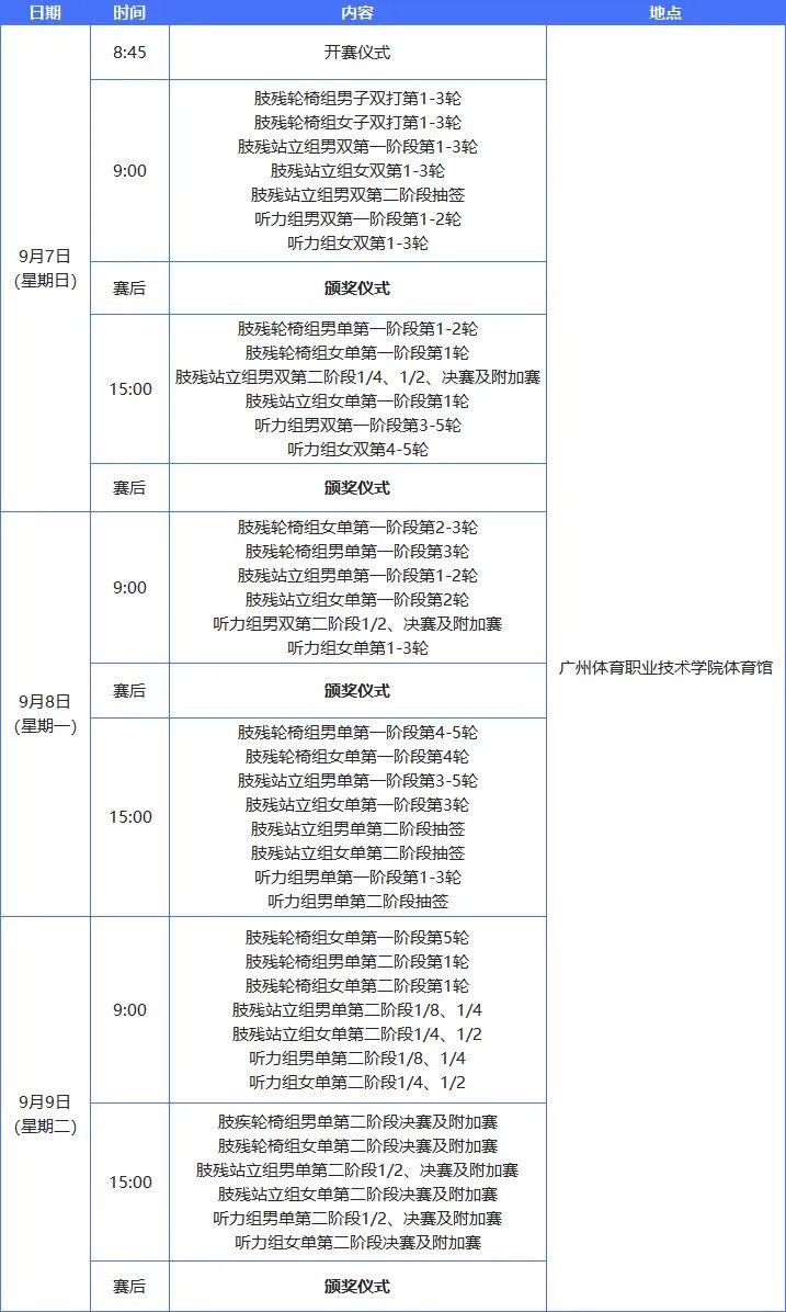
中华人民共和国第十二届残疾人运动会暨第九届特殊奥林匹克运动会乒乓球(大众组)比赛活动日程安排

素材来源:全运广州


